DSP CW/SSB szuro...
Moderator: ha5clf
Re: DSP CW/SSB szuro...
Es ha valakit erdekel van meg PC board amit szivesen odadok.
73 - Istvan/ha5clf
Re: DSP CW/SSB szuro...
Majd az osszeszerelt panel az alkatreszekel:
Nem tudok 3 kepet betenni, tehat kuldom a kovetkezo hozzaszollast.
73 - Istvan/ha5clf
Re: DSP CW/SSB szuro...
Igertem, hogy a kesz panelt is lefenykepezem.Eloszor a panel ahogy erkezett Kinabol:
Nem tudok 3 kepet betenni, tehat kuldom a kovetkezo hozzaszollast.
73 - Istvan/ha5clf
Re: DSP CW/SSB szuro...
Elkeszult az aramkor, de egy hibat kovettem el a nyak terveben, igy harom jumper es nehany vagas utan sikerult csak mukodokepesse tenni az aramkort. A teljesseg kedveert azonnal kijavitottam a hibat es rendeltem ujabb 5 nyakot. Miutan megepitettem a javitott nyakkal, tokeletesen mukodott az elso bekapcsolasra. Ezek utan nem fogok otthon kesziteni nyakot, hisz ha van 3 het turelmunk, akkor gyonyoru profi kivitelezest tudunk produkalni. Legkozelebb az aramkor kepet is beteszem ide.
A DSP a Sotabeams-tol: https://www.sotabeams.co.uk/variable-ba ... les-ssb-cw
A multkor bevittem a radioklubba a hibas nyakkal keszult a DSP szurot es hozzakotottuk egy QRP radiohoz. Nagy megelegedettsegunkre jol mukodott a filter. Allithato 200Hz-tol 3kHz-ig a savszelesseg egy encoder segitsegevel es a hangero pedig e potival. Hangszoro es fejhalgatoval is probaltuk.
A DSP a Sotabeams-tol: https://www.sotabeams.co.uk/variable-ba ... les-ssb-cw
A multkor bevittem a radioklubba a hibas nyakkal keszult a DSP szurot es hozzakotottuk egy QRP radiohoz. Nagy megelegedettsegunkre jol mukodott a filter. Allithato 200Hz-tol 3kHz-ig a savszelesseg egy encoder segitsegevel es a hangero pedig e potival. Hangszoro es fejhalgatoval is probaltuk.
73 - Istvan/ha5clf
DSP CW/SSB szuro...
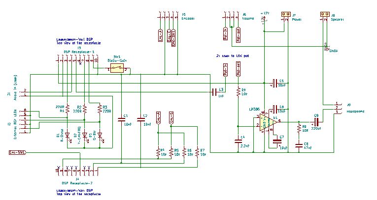
Mar tobb mint egy eve vasaroltam egy DSP egyseget a Sotabeams UK boltjabol. De maig nem csinaltam vele semmit, ugyanis mindenfele seged-aramkoroket kell hozza epiteni amihez eddig nem volt semmi motivaltsagom. Vegul is ugy dontottem, tervezek es keszitek egy nyomtatott aramkort, hogy megepitsem a kis alkalmatossagot, amit vegul is egy QRP adovevohoz szantam.
Egy ingyenes software segitsegevel "KiCad" megterveztem a nyakot, ket oldalas, silk screen feliratozassal, furatokkal egyutt elkeszult a terv, majd meg is rendeltem a "JLCPCB" gyartotol Kinabol. Meg nem erkezett meg, de mar jeleztek, hogy legyartottak es utban van a fiszallitas. 5 darab nyakot rendeltem (110 Ft darabja, szinte nevetseges osszeg), bar szallitassal egyutt kozel 8-ezer Ft.
A nyak tartalmazza a DSP foglalatot, a seged aramkoroket es egy LM386-os HF erositot is. Ha elkeszul leirom a tapasztalataimat vele. Folytatas kovetkezik.
Egy ingyenes software segitsegevel "KiCad" megterveztem a nyakot, ket oldalas, silk screen feliratozassal, furatokkal egyutt elkeszult a terv, majd meg is rendeltem a "JLCPCB" gyartotol Kinabol. Meg nem erkezett meg, de mar jeleztek, hogy legyartottak es utban van a fiszallitas. 5 darab nyakot rendeltem (110 Ft darabja, szinte nevetseges osszeg), bar szallitassal egyutt kozel 8-ezer Ft.
A nyak tartalmazza a DSP foglalatot, a seged aramkoroket es egy LM386-os HF erositot is. Ha elkeszul leirom a tapasztalataimat vele. Folytatas kovetkezik.
73 - Istvan/ha5clf
